站在“十四五”收官与“十五五”开局的历史交汇点,准确把握应急管理事业发展的阶段性特征与时代要求,具有重要意义。当前,高质量发展对高水平安全提出更高要求,应急管理体系建设亟须在历史纵深中把握方向、明确路径。基于这一背景,本文系统梳理了《中共中央关于制定“十一五”规划的建议》至《中共中央关于制定国民经济和社会发展第十五个五年规划的建议》(以上五个规划建议,本文统一简称“十一五”“十二五”“十三五”“十四五”“十五五”)中有关应急管理内容的演变脉络,结合不同时期经济社会发展的阶段性特征,分析其内在逻辑与发展趋势,并在此基础上提炼新时代应急管理现代化的核心内涵与实践要求,以期为推进应急管理体系和能力现代化提供参考。
一、纵观应急管理现代化的三大战略性跨越
自“十一五”规划奠定“安全第一、预防为主、综合治理”的治理基础,“十二五”提出健全预防预警和应急处置体系,历经“十三五”持续健全公共安全体系,“十四五”对完善国家应急管理体系作出全面战略部署,直至展望“十五五”时期“推进国家安全体系和能力现代化,建设更高水平平安中国”,我国应急管理事业走出了一条从奠基到发展、从完善到优化的不平凡之路。历次五年规划建议中关于应急管理内容的演进,不仅集中反映了党中央对安全发展规律认识的持续深化,而且清晰勾勒出应急管理体系迈向现代化的实践轨迹,为我们把握其核心内涵提供了坚实依据。
(一)治理理念实现了从“安全发展”到“统筹发展和安全”再到“高水平安全”的认识飞跃与战略升级,彰显了以整体性、前瞻性思维筑牢防灾减灾救灾人民防线的战略成熟与坚定意志
一是思想观念实现了从局部安全观向系统安全观的认识深化。“十一五”“十二五”重点聚焦于“遏制重特大事故、减少交通事故”,强调以结果控制为核心的安全生产管理,进入“十三五”“十四五”时期,以习近平同志为核心的党中央,极具创造性地提出和践行总体国家安全观,逐步确立起“牢固树立安全发展观念”“统筹发展和安全”的重大原则,将安全置于发展的前提和基础地位。“十五五”进一步提出“在发展中固安全,在安全中谋发展”,推动实现高质量发展和高水平安全的良性互动。
总体国家安全观随着实践深入而不断丰富发展,应急管理治理理念也不再局限于事后的、局部的专项治理,更加强调未雨绸缪的全局统筹与战略运筹,推动安全的战略摆位提升到全新高度,更引领应急管理治理体系发生深刻变革。
二是战略摆位实现了从专项部署向全局性安排的整体跃升。“十一五”至“十三五”期间,与应急管理相关内容主要分布在“和谐社会建设”“社会建设/管理”“生态文明”“党的领导”等篇章下的专节;“十四五”时期发生质的飞跃,首次将“统筹发展和安全”提升为独立篇章的标题,并将“保障人民生命安全”作为其中的核心专节,标志着应急管理相关工作已全面融入国家发展总体布局,成为与经济发展并重的战略支柱;“十五五”时期,则进一步被系统性纳入国家安全体系和能力建设的总体布局。
特别是党的二十大从推进国家治理体系和治理能力现代化的战略全局出发,为应急管理赋予新定位、新要求,应急管理逐步成为与国家经济命脉并重、支撑中国式现代化行稳致远的核心战略支柱,深刻内嵌于建设更高水平平安中国的宏伟蓝图之中。
三是目标导向实现了从“守住底线”到“良性互动”的战略升华。“十一五”“十二五”主要提出“安全生产状况进一步好转”“实现安全生产状况根本好转”的结果性目标,“十三五”“十四五”更加强调“提升全社会抵御自然灾害的综合防范能力”“全面提高公共安全保障能力”“实现重特大灾害防范应对有力有序有效”“坚决遏制重特大安全事故频发势头”,“十五五”则进一步以“重点领域风险得到有效防范化解,社会治理和公共安全治理水平明显提高”作为目标,持续着力构建全过程、全灾种的现代化应急管理能力体系。
随着思想观念的认识深化、战略摆位的跃升,应急管理的目标导向同步实现了从局部性、被动性的“守住底线”,向全局性、主动性的“塑造发展与安全良性互动的更高水平安全”的历史性跨越。
(二)治理体系实现了从“政府监管”到“综合治理”再到“系统治理”的现代化模式演进,展现出更加成熟、更加定型的制度形态
一是治理格局实现了从“企业为主、部门监管”到“党政同责、齐抓共管”的深刻变革。“十一五”“十二五”主要强调“落实安全生产责任制”“强化企业安全生产责任”,监管方式以行业部门围绕督促企业落实主体责任展开监管;“十三五”首次明确提出“实行党政同责、一岗双责、失职追责”,将责任主体拓展至各级党委、政府,构建起“横向到边、纵向到底”的责任网络,实现责任逻辑从传统管理到现代治理的根本性转变;再到“十四五”强调“完善和落实安全生产责任制”,“十五五”进一步提出“落实国家安全责任制”,责任体系走向更加成熟定型。
与此同时,全社会共享共治的氛围也日益浓厚,企业自律、公众参与、舆论监督的社会协同机制不断健全,推动形成了政府、市场、社会有机互动的现代化公共安全治理新格局。
二是治理范畴实现了从“传统高危”到“全域综合”的体系扩容。从“十一五”“十二五”到“十三五”“十四五”,治理行业由聚焦煤矿、道路交通等传统高危行业领域,向危险化学品、矿山、建筑施工等更广泛的行业领域延伸;防御体系从应对地质灾害、洪涝灾害等单一灾种,向覆盖森林草原火灾、地震、洪涝干旱等更多灾种乃至复合型灾害升级;风险视野从常规安全课题,深化至城市防洪排涝、特大城市治理等现代挑战。“十五五”更进一步关注到“网络、数据、人工智能、生物、生态、核、太空、深海、极地、低空等新兴领域”,治理体系的覆盖面持续拓展、完整性日益提升。
特别是党的十八大以来,通过“健全公共安全体系”“全面提高公共安全保障能力”“完善国家应急管理体系”等一系列战略部署,实现了对传统、非传统乃至新兴领域安全风险的全域覆盖、综合应对,安全发展的整体性与系统性显著增强。
三是治理布局实现了从“城乡统筹”到“区域协同、城乡融合”的格局跃升。“十一五”“十二五”对“城乡区域发展不平衡”“城乡区域发展不协调”等问题开始关注,并部署了“促进区域协调发展”战略。“十三五”“十四五”将这一战略深化为“重点促进城乡区域协调发展”“健全城乡融合发展机制”,支持“有利于城乡区域协调发展的重大项目建设”。具体到应急管理领域,主要体现为推进农业水利设施、城市更新行动、重大引调水、防洪减灾等一系列重大工程项目建设,以及支持国家应急指挥总部、国家区域应急救援中心等标志性工程建设。在此基础上,“十五五”强调“促进城乡融合发展”“促进区域联动发展”,提出“强化区域基础设施互联互通”“推动县域基础设施一体化规划建设管护”“加强县域基本公共服务供给统筹”等重点任务。
随着京津冀协同发展、长江经济带发展、粤港澳大湾区建设、长三角一体化、黄河流域生态保护和高质量发展等国家重大区域战略的纵深实施,持续推动应急管理从城乡二元结构向更大范围、更高层级的战略联动拓展,“区域协同、城乡融合、差异施策”的系统思路逐步清晰落地,构建起全国防灾减灾救灾一体化格局。
(三)体制机制实现了从“条块分割”到“整体协同”再到“系统韧性”的深刻转变,标志着我国公共安全治理体系已初步构建起前瞻识别、有效抵御、快速恢复的综合性韧性能力
一是治理体制实现了从“碎片应对”到“全链协同”的系统重塑。“十一五”“十二五”时期应急管理能力建设主要集中于安全生产监管执法、主要自然灾害监测预报和应急处置等相对单一的环节,“十三五”特别是“十四五”进行了系统性地延伸,涵盖预防、预警、处置、救援、恢复全过程,再到“十五五”进一步提出提高重大突发公共事件处置保障能力,持续强化了多维度、跨领域的综合能力。这一历史性转变,随着应急管理部门的组建得以固化和升华,使“全链协同”转化为有实体支撑、有统一指挥的生动实践,标志着应急管理工作进入了系统化、协同化的新发展阶段。
二是治理重心实现了从“事中处置应对”到“事前风险防控”的战略跃升。自然灾害方面,从“十一五”提出“加强各种自然灾害预测预报”“提高处置突发性事件能力”,“十二五”部署“搞好抗旱水源工程建设”“加强水利基础设施建设”等系列防御工程,提出“推行自然灾害风险评估,科学安排危险区域生产和生活设施的合理避让”,“十三五”明确“建立风险识别和预警机制”,到“十四五”进一步强调“提升洪涝干旱、森林草原火灾、地质灾害、地震等自然灾害防御工程标准”,部署加快防洪工程建设和中小河流治理,推进防洪减灾重大项目建设,“十五五”明确提出“推动公共安全治理模式向事前预防转型”,部署“加快建设现代化水网”“推进城市平急两用公共基础设施建设”“加强气象、水文、地质灾害监测预报预警,提高防灾减灾救灾和重大突发公共事件处置保障能力”等重点任务,治理重心从灾后响应处置向灾前工程防御和风险规避转变。安全生产方面,“十一五”强调“严格安全执法”,突出执法处罚和已暴露问题的整改,“十二五”提出严格执行投资项目安全准入标准,把住安全生产的第一道关口。在此基础上,“十三五”通过“改革安全评审制度”“实施危险化学品和化工企业生产、仓储安全环保搬迁工程”等系统性措施,在风险未转化为事故前进行识别、评估、控制和消除,“十四五”则强调“加强安全生产监管执法”,并以“推动企业设备更新和技术改造”“实施城市更新行动”为抓手,从根本上筑牢安全防线,“十五五”明确提出“提升重要基础设施本质安全水平,有效遏制重特大事故”,从事后遏制逐步转变为源头治理和过程管控,持续推动本质安全水平的提升。
三是保障体系实现了从“基础硬件支撑”到“综合体系保障”的全面升级。“十一五”“十二五”强调“加大公共安全投入”“加强安全生产设施建设”“加强水利基础设施建设”,以“硬投入”为风险防控提供基础支撑,“十三五”提出“加强全民安全意识教育”,通过提升人的风险认知与自救能力,以“软建设”构筑事前预防的第一道防线,“十四五”则强化综合保障能力建设,提出“加强应急物资保障体系建设”,强化资源前置配置,引入“巨灾保险”等市场机制,通过风险社会化分担增强系统韧性,同时对重大风险辨识监测预警、应急处置救援等方面的短板提出科技赋能的要求,有力推动了风险防控关口前移。“十五五”则将“高质量推进国家重大战略实施和重点领域安全能力项目建设”作为扩大有效投资的重要任务,进一步要求“提高防灾减灾救灾和重大突发公共事件处置保障能力”,系统韧性得到显著增强。
这场深刻变革,不仅是应急管理体系的系统性重塑,更是国家治理体系和治理能力现代化进程的生动缩影。从“十一五”到“十五五”,推进应急管理体系与能力现代化的主线一以贯之、一脉相承,治理理念、体系、机制的演进路径日趋清晰坚定,充分展现出“一张蓝图绘到底”的强大战略定力。
二、深析经济社会发展背景下应急管理不断强化的深层动因
应急管理现代化植根于经济社会发展的深厚基础,刻印着鲜明的时代特征,是实现高质量发展的内在要求,是应对复杂风险挑战的迫切需要,更是践行人民至上理念的必然选择。
(一)发展阶段从“高速增长”转向“高质量发展”,安全成为美好生活的核心诉求
“十一五”“十二五”的核心任务是“全面建成小康社会”,强调经济规模扩张和产业结构调整,安全更多被视为“遏制事故”的政府管理领域,“十三五”开启“全面建成小康社会决胜阶段”,“十四五”则明确提出“开启全面建设社会主义现代化国家新征程”,标志着发展重心从单纯的“以经济建设为中心”转向“统筹推进‘五位一体’总体布局、协调推进‘四个全面’战略布局”,社会主要矛盾转化为“人民日益增长的美好生活需要和不平衡不充分的发展之间的矛盾”。人民对更高水平安全保障的需求日益迫切,不仅直接推动了安全理念的提升和目标导向的跃升,更推动安全从经济发展的“配套保障”上升为与发展并重的国家战略基石。
(二)风险格局从“传统风险主导”转向“传统与新兴、存量与增量风险交织叠加”,对综合应对能力提出更高要求
一方面,矿山、危险化学品、交通运输等传统高危行业领域风险长期存在且基础薄弱,仍然是各个时期规划强调的重点。
另一方面,快速工业化、信息化、城镇化带来新挑战,“十二五”开始注意到轨道交通、超高层建筑、城市地下管网等领域存在的风险,“十四五”进一步强调基础设施抗灾设防水平低、城乡老旧危房、病险水库等。此外,随着气候变化影响加剧、灾害链特征明显、新兴安全风险挑战上升,“十二五”提出建立事故灾难、公共卫生、食品安全、社会安全事件等四类突发事件应对体系,强调要使我国“抵御风险能力显著提高”,“十四五”进一步提出“办好发展安全两件大事”“全面提高公共安全保障能力”。党的二十大以来,我国发展已从之前的“重要战略机遇期”进入“战略机遇和风险挑战并存、不确定难预料因素增多”的时期。“十五五”重申这一战略研判,强调“保持战略定力,增强必胜信心”。
面对复杂的风险格局,以往单一、分割的管理模式也必须加快向体系化、综合性的治理模式升级,治理范围必须从传统高危行业领域拓展到城市运行、新型基础设施、生态环境、公共卫生等更广阔的公共安全领域,必须从侧重灾后救灾转向灾前提升工程防御标准、加强风险评估与规避,必须构建涵盖“预防—预警—处置—救援—恢复”全链条的国家应急管理体系,切实提高公共安全治理水平。
(三)发展方式从“规模速度型粗放增长”转向“质量效率型集约发展”,安全成为高质量发展的内在要求和重要标志
“十一五”指出“粗放型经济增长方式没有根本转变”,“十二五”强调“加快转变经济发展方式”,“十三五”明确“发展方式要从规模速度型转向质量效率型”,“十四五”则要求“将高质量发展的要求贯穿到各领域”,“十五五”进一步提出“加快构建新发展格局”。粗放型经济增长模式依赖资源消耗和低成本劳动力,往往牺牲安全、环境和可持续性,导致“重大安全事故频发”“安全生产基础薄弱”“资源环境约束趋紧”等问题。
向高质量发展转型,要求将安全内嵌于发展全过程,倒逼源头治理,把“强化预防治本”“健全预警应急机制”“科学安排危险区域生产和生活设施的合理避让”“淘汰落后产能”等摆在更突出位置,建立更系统化的治理体系。在高质量发展的评价体系中,安全不再是可被忽视的成本,而是成为衡量发展质量和效益的关键指标。
三、中国式现代化视角下的应急管理现代化内涵
中国式现代化决定了应急管理现代化绝非西方模式的翻版,而是必须走出一条符合中国大国国情、体现社会主义制度优势、回应人民安全新期待的新路。这一进程既要充分继承并发展“十一五”至“十五五”积累的宝贵经验与成果,更要深刻适应中国式现代化对风险治理的独特要求,是一个复杂的系统工程和长期奋斗目标。
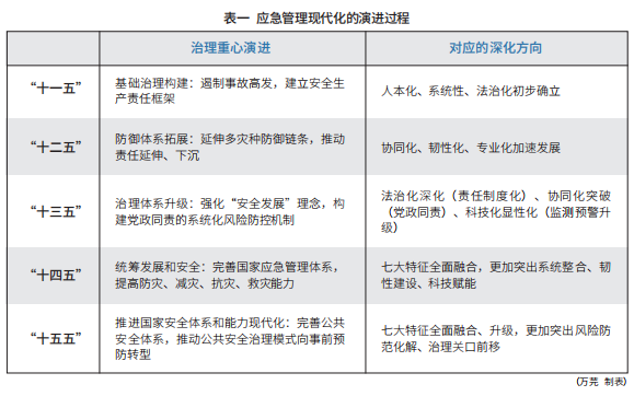
一方面,纵观“十一五”至“十五五”规划建议的文本演进轨迹和应急管理事业发展历程,为我们提炼应急管理现代化内涵提供了坚实的历史逻辑和实践依据。从“十一五”聚焦遏制事故高发,奠定“安全第一、预防为主、综合治理”的治理基础,到“十二五”拓展多灾种防御,推动责任延伸、下沉,再到“十三五”强化“安全发展”理念,开启党政同责、风险防控的系统治理,“十四五”锚定“人民至上、生命至上”,统筹发展和安全,再到“十五五”进一步提出“在发展中固安全,在安全中谋发展”,实现安全和发展的良性互动,笔者总结发现,“十一五”至“十五五”期间,应急管理事业发展步伐明显加快,应急管理现代化的核心架构与实践路径日益清晰,集中体现为人本化、系统性、法治化、协同化、科技化、专业化、韧性化七大特征。这七大特征,既是应急管理现代化在适应时代挑战中凝练的核心要义,也是在历史演进中一脉相承、不断深化的内在逻辑(见表一、表二)。
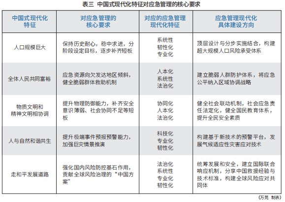
另一方面,中国式现代化的每一个特征,都对应急管理工作提出了独特而深刻的要求,也指明了应急管理体系和能力现代化的奋斗目标(见表三)。
人口规模巨大,放大了风险的潜在影响和应对难度,意味着要保持历史耐心,坚持稳中求进、久久为功,分阶段设定目标,逐步补齐短板弱项。这依旧要求应急管理体系必须具备高度的系统性和强大的韧性,并注重专业化支撑。
全体人民共同富裕,要求解决风险防控的区域和群体不平衡问题,要求必须坚持人本化核心,推动应急资源向欠发达地区、农村、薄弱环节倾斜,健全针对低收入群体、老年人、妇女儿童等脆弱人群的风险防御和灾害救助,以及强化系统性思维,将缩小风险防御和救援救助差距纳入区域协调发展大局,并依靠法治化保障资源公平分配和脆弱群体权益。
物质文明和精神文明相协调,意味着既要提升物理防御的“硬屏障”,更要解决安全意识淡薄、自救互救能力不足、社会协同不足等“软短板”,要求既要通过法治化明确各方责任义务,规范社会协同行为,又要普及安全文化教育,提升全民安全素养和应急技能,提升协同化水平。
人与自然和谐共生,要求有效应对气候变化带来的极端天气,迫切要求提升科技化水平、加强专业化建设,提升对极端事件的超前精准预报预警和巨灾情景推演能力,并增强生态系统的韧性。
走和平发展道路,对将风险防控作为维护国内安全稳定的基石提出了更高要求,并且要在参与全球风险治理中提供中国智慧与中国力量,展现负责任大国形象,这本身也是国家软实力和韧性的直接体现。
综上所述,中国式现代化视角下的应急管理现代化,以保障人民群众生命财产安全为根本宗旨,以推进国家治理体系和治理能力现代化为引领,其本质在于构建一个能够适度超前防范化解全灾种、全链条重大安全风险并能高效有序有力应对处置各类突发事件的现代公共安全治理体系,最终实现从被动响应向主动防控、从分散低效向集约高效的根本性转变。这一现代化进程必须深刻回应中国式现代化的时代要求,即有效应对超大规模人口社会的风险复杂性,着力解决风险防控的区域与群体不平衡问题,协同提升物理防御能力与安全文化软实力,积极抵御气候变化带来的极端灾害挑战,并将风险防控作为维护国内安全稳定、支撑和平发展道路的坚实基础。
来源:《中国应急管理》杂志2025年第11期
相关文章

